工作动态

最新公告
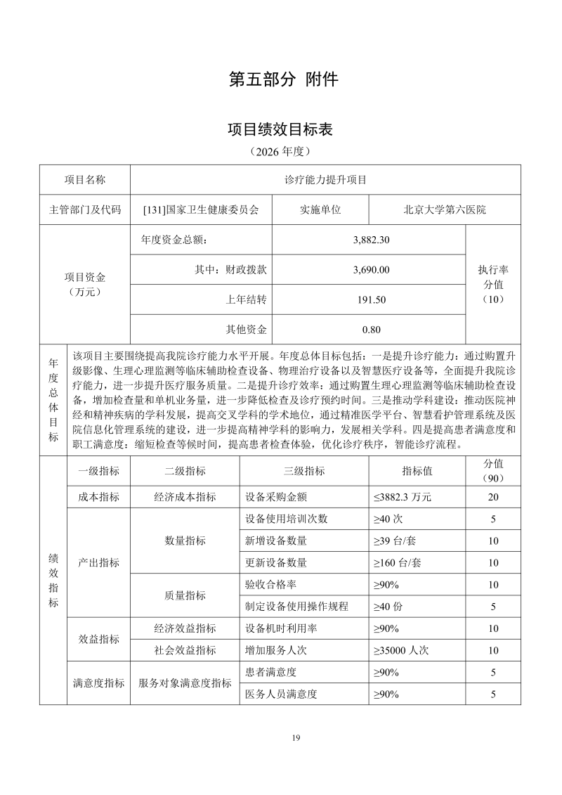
北京大学第六医院2026年部门预算
浏览次数:





















分享到:
相关科室|
相关医生| 相关文章|
相关视频| 相关疾病






















Copyright ©2009 - 2022 pkuh6.cn 版权所有
海淀院区:北京市海淀区花园北路51号
昌平院区:北京市昌平区科学园路2号
咨询电话:010-62723860/82801936
京ICP备13010316号-2 京公网安备110402430018 京卫网审(2013)第0166号
工信部链接:https://beian.miit.gov.cn

English
院内办公OA登录